行车组织调整
3月2日线网首末班车时间不变,7:00前1号线往木渎方向及3号线往苏州新区火车站各加开1列载客列车,增加运力,同时在赛事起终点附近车站增配备用车,做好随时投入载客运营的准备。
车站及出入口管控
根据苏州马拉松组委会要求并报备行业主管部门,比赛当天部分时段狮子山站及桐泾公园站4号口临时关闭。
3月2日运营开始至8:30期间狮子山站所有出入口全部临时关闭,1、3号线双向列车将不停靠狮子山站,请需要在狮子山站换乘的乘客提前规划路线,选择其他车站换乘,避免耽误行程。
3月2日运营开始至11:00期间桐泾公园4号口临时关闭,请乘客提前做好出行安排。
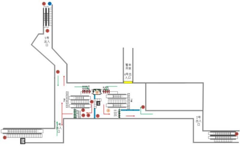
地铁出行指引1号线塔园路(赛事起点)
比赛当天1号线塔园路站为避免发生乘客拥挤、踩踏的情况,工作人员将视情况拦截站台通往站厅的扶梯,同时由于1号线木渎方向列车下车乘客较多,车站将在两端站台门处安排人员指引乘客绕行出站并摆放铁马拦截,为了加快乘客出站速度,1号线塔园路站将所有出站闸机设置为刷卡常开模式,届时请大家跟随车站员工指引出站哦。

3号线狮山路(赛事起点)
比赛当天请马拉松选手优先从狮山路5号口出站参赛,同时也可听从工作人员指引从 1 、2 号口出站,当出站客流较大时,工作人员将采取“闸机常开刷卡”模式,在站厅进行分流引导,提高通行速度。

2号线胥江路(半程马拉松终点)
比赛当天若胥江路进站客流持续增大,工作人员会根据客流情况对安检通道入口客流、2号口进站客流进行分批放行,请您按照工作人员的指挥有序进站。

若2号线胥江路站执行客流管控时,建议乘客可沿桐泾南路西侧人行步道继续向南步行至2号线桐泾公园站乘坐地铁离开。

5/6号线苏州奥体中心(全程马拉松终点)
比赛当天苏州奥体中心站将根据客流情况,及时调整部分出入口进出模式,提前安排专人在电扶梯、站台门、闸机等重点位置做好客流疏导;为缓解客流压力,车站适时调整电扶梯运行方向、设置客流限制栏杆、在出入口增设铁马等方式,维护乘客进出站秩序,提升进出站效率,届时2号口商业通道、4号口只进不出,1、2、3、5、6、7号口、4号口商业通道正常进出,请乘客根据车站工作人员的引导进出站。

温馨提示
赛事主办方为参赛选手们准备了苏州马拉松纪念单程票,每张可供单人乘坐1次苏州轨道交通,不限里程,使用苏州马拉松纪念单程票乘车时,您只需刷卡进、出站即可,单程票可留作纪念。
比赛当天若您遇到车站客流管控,例如边门放行、闸机常开未刷卡/扫码,您的不完整行程将无法正常扣费,建议尽快至车站客服中心处理(乘车码次日起可通过APP自助补登),其中乘车码和银联闪付卡超7天未补登,系统会自动扣除进站或出站车站的最高票价。若比赛当日首次出站、第二次进站均遇到客流管控的乘客,务必在第二次出站前主动至客服中心说明情况,补登行程,避免产生超时费用。
请乘坐地铁的参赛人员,提前准备好苏马定制卡进出站,其他观赛人员也可提前下载并打开“苏e行”、微信“城市通”、支付宝电子乘车卡或“苏周到”乘车码等方式扫码进出站,快速通过闸机,减少排队等待时间。
请乘客及时留意车站公告及苏州地铁官方微博、微信、“苏e行”APP等平台的动态信息,合理规划出行路线,祝您乘车愉快!